Ministerio de Ciencia e Innovación

Logran un nanoconjugado dirigido a las células neoplásicas que bloquea la diseminación de la leucemia mieloide aguda

NANBIOSIS | jueves, 4 de marzo de 2021

Investigadores del CIBER-BBN y de la ICTS NANBIOSIS han desarrollado un novedoso nanoconjugado de proteína-auristatina dirigido específicamente a las células leucémicas en un modelo ratón con leucemia mieloide aguda (AML) diseminada.

Tal y como explica Ramon Mangues, jefe de grupo del CIBER-BBN en el Hospital Sant Pau y uno de los coordinadores de la investigación, “la terapia actual de leucemia mieloide aguda no elimina los blastos leucémicos inactivos en la médula ósea, lo que lleva a aproximadamente el 50% de las recaídas del paciente al aumentar la carga de AML en la médula ósea, la sangre y los sitios extramedulares” 

En el nuevo trabajo, que se ha publicado en Journal of Hematology & Oncology, se ha desarrollado una nanopartícula a base de proteína conjugada con el potente agente antimitótico Auristatin E que se dirige selectivamente a los blastos de AML debido a la sobreexpresión de su receptor CXCR4 (CXCR4 +) en comparación con las células normales.

La investigación ha sido liderada por los investigadores del CIBER-BBN Ramon Mangues e Isolda Casanova en el Instituto de Investigación del Hospital de Sant Pau y Antonio Villaverde y Esther Vázquez en el Instituto de Biotecnología y Biomedicina de la Universidad Autónoma de Barcelona, contando así con los servicios de la U18 nanotoxicology-unit y la U1 protein-production-platform-ppp de Nanbiosis.  

“Este nanoconjugado podría aportar un enfoque novedoso para el tratamiento de la leucemia mieloide aguda que sobreexpresa CXCR4 y que recae después de la quimioterapia clásica, ofreciendo esperanza para una traducción clínica efectiva", explica el Dr. Mangues.

La sobreexpresión de CXCR4 está involucrada en la colonización de la médula ósea por células leucémicas, desplazando a las células madre hematopoyéticas normales, un efecto que se asocia con quiescencia, resistencia a la quimioterapia clásica, desarrollo de enfermedad residual mínima, recaída, y por tanto, una menor supervivencia del paciente.

Los investigadores exponen en este trabajo que el nuevo nanoconjugado se acumula selectivamente en las células cancerosas diana que expresan este receptor y liberan la toxina Auristatin dentro de las células, bloqueando de manera potente la polimerización de microtúbulos, provocando una catástrofe mitótica, seguida de inducción apoptótica. Tal y como describen los autores la actividad de la nanopartícula podría aumentar la efectividad del tratamiento de la enfermedad al tiempo que reduce el efecto adverso asociado con la terapia actual.

“Dado que la auristatina puede matar tanto las células en ciclo como las inactivas, la administración del nanoconjugado en dosis repetidas puede reducir drásticamente la carga de leucemia en la sangre circulante, la médula ósea, el hígado y el bazo; por tanto, produce un potente efecto antineoplásico, en ausencia de toxicidad sistémica” concluyen.

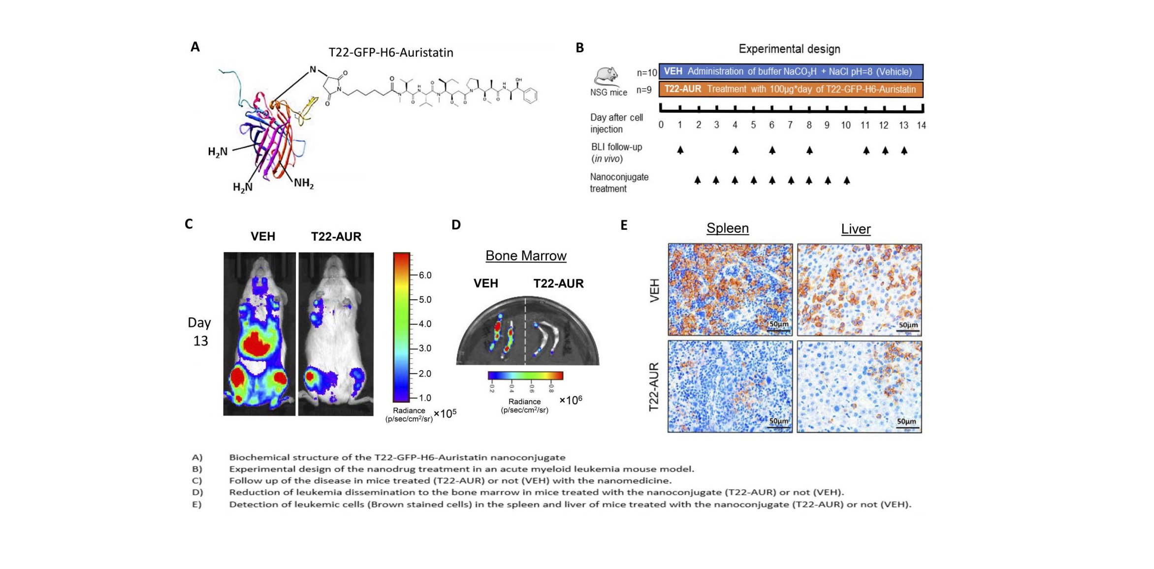
Imagen: 

  • A)      Biochemical structure of the T22-GFP-H6-Auristatin nanoconjugate
  • B)      Experimental design of the nanodrug treatment in an acute myeloid leukemia mouse model
  • C)      Follow up of the disease in mice treated (T22-AUR) or not (VEH) with the nanomedicine
  • D)      Reduction of leukemia dissemination to the bone marrow in mice treated with the nanoconjugate (T22-AUR) or not (VEH)
  • E)      Detection of leukemic cells (Brown stained cells) in the spleen and liver of mice treated with the nanoconjugate (T22-AUR) or not (VEH)

Artículo de referencia

Pallarès V, Unzueta U, Falgàs A, Sánchez-García L, Serna N, Gallardo A, Morris GA, Alba-Castellón L, Álamo P, Sierra J, Villaverde A, Vázquez E, Casanova I, Mangues R. An Auristatin nanoconjugate targeting CXCR4+ leukemic cells blocks acute myeloid leukemia dissemination. doi: 10.1186/s13045-020-00863-9.